Publishing and authorship

Publication and Open Access

The JT&D operates on an Open Access model. No Article Processing Charges (APCs) will be applied for the submission, revision, or publication of papers.

Articles submitted for publication in JT&D should have the following structure: title, abstract and keywords always in English (if the text is written in Spanish or Portuguese, the abstract and title must be in English and in either Spanish or Portuguese according to the language of the text), introduction, literature review, methodology, presentation and discussion of results, conclusions, acknowledgements and references (or bibliography). Articles should mention in a clear and objective way if they are associated with a project or if they benefit from financial support.

Aiming for excellence and scientific responsibility, the JT&D Editorial Board will not accept papers that are (i) entirely or partially plagiarized, (ii) possess fraudulent information or (iii) that are not original, meaning that they have been published in another scientific journal.

The use of artificial intelligence tools in the writing process must comply with the principles outlined in the journal’s Declaration of Ethics and Malpractice.

 

Authorship and Citation Guidelines

RT&D adheres to strict criteria for authorship attribution, based on substantial intellectual contributions to the work, including conception, execution, data analysis, and manuscript drafting. All authors must have participated significantly and agree with the final version of the article.

JT&D accepts texts for publication in Portuguese, English and Spanish.

Manuscripts submitted to the journal must be original and unpublished , and cannot have been accepted or be in process of evaluation by any other publication.

Individual contributions must be properly acknowledged, and authors are responsible for the accuracy and integrity of the content. RT&D recommends that authors follow international standards for authorship and contribution.

References must be complete, accurate, and formatted in accordance with the journal’s guidelines, following the APA 7th edition citation style, ensuring proper recognition of cited works and respect for intellectual property rights.

 

Peer review process

From the beginning, the Journal of Tourism and Development (JT&D) adopted as scientific review system the double-blind peer review, to carry out the evaluation of the manuscript submitted for publication.

In order to publish in JT&D, submitted manuscript must pass through a double-blind peer review, described in detail below, which is undertaken by a panel of scientific reviewers from prestigious national and international universities. The revision process undertaken by JT&D is entirely anonymous. Reviewers don’t know who wrote the manuscript or the identity of h«the remaining reviewers and authors cannot access reviewers’ identification details.

Double-blind peer review consists of two stages of evaluation and analysis of the articles. The time between submission and acceptance of the article depends on its quality and reviewers’ responsiveness. For each article, a panel of three scientific reviewers is appointed, whose areas of expertise complement each other depending on the specific requirements of the manuscript. The manuscript is also considered carefully and thoroughly by the editorial board. Thus, the scientific papers published on JT&D are structured documents resulting from a set of experts' input.

Editions or sections of an edition that did not pass the double-blind peer review are clearly identified.

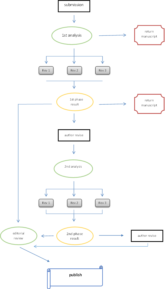
Figure 1 shows the review process of each work submitted to JT&D. The first step of this process is the submission by the author. On a first level, the manuscript is examinated by the editorial board and, if it meets the necessary requirements, the 2 to 3 reviewers panel is assigned starting the 1st phase of the scientific review process. After the reviewers manifest their opinion, the outcome of the case is prepared and communicated to the author. This result may be of 3 different types: (i) accepted in the format, (ii) accepts with minor/major revisions and (iii) rejected.

In situation (i), the article follows for editorial review and subsequent preparation for publication. In situation (ii), the documents relating to the 1st phase of review are sent to the author, so he can proceed to improve the manuscript and submit the 2nd version of the document. In situation (iii), the outcome of the review is communicated to the author, including the reviewers' suggestions and editorial staff, so that the author can reformulate the work and submit it to consideration again.

In situation (ii), and if the author agrees to continue the process, a new version of the manuscript is submitted and a new analysis is done, by checking whether the work has been improved and if changes were made. If so, the document goes to the 2nd phase of review, with the same referees of the 1st phase. The 2nd phase is generally less time-consuming and can result in two situations. The article can be (i) accepted the new format or (ii) accepted with changes. Thus, the article can follow to editorial review and be prepared for publication (i) or back to the author with new changes suggestions (ii).

To ensure that the process is effectively anonymous, all the document's information about the author is erased, including information relating to areas in which the studies arise, for that may represent clues to identify the authors or reviewers.

The double-bind peer review system is widely considered the most fair and impartial, eliminating almost completely the possibilities of fraud and other issues that raise doubts as to anonymity in peer reviews.

Peer review should be conducted in an objective, respectful, and constructive manner. Reviewers should avoid personal criticism and must support their evaluations with clear and well-reasoned arguments. Reviewers must also inform the editor of any potential conflict of interest before accepting a review assignment. In such cases, the editor will determine whether the reviewer should be recused from the process.

Any suggestion made by reviewers to include citations to their own work or to that of close collaborators must be scientifically justified and not intended merely to increase citation metrics or visibility.

 

 
Figure 1 – Review process